一、使用存储库安装
# Add Docker's official GPG key:
sudo apt-get update
sudo apt-get install ca-certificates curl
sudo install -m 0755 -d /etc/apt/keyrings
sudo curl -fsSL https://download.docker.com/linux/debian/gpg -o /etc/apt/keyrings/docker.asc
sudo chmod a+r /etc/apt/keyrings/docker.asc
# Add the repository to Apt sources:
echo \
"deb [arch=$(dpkg --print-architecture) signed-by=/etc/apt/keyrings/docker.asc] https://download.docker.com/linux/debian \
$(. /etc/os-release && echo "$VERSION_CODENAME") stable" | \
sudo tee /etc/apt/sources.list.d/docker.list > /dev/null
sudo apt-get update
sudo apt-get install docker-ce docker-ce-cli containerd.io docker-buildx-plugin docker-compose-plugin
二、清理Docker镜像
清理Docker镜像可以释放硬盘空间,因为每个镜像的增量都会被保存在宿主机器上,因此一些旧镜像会占用相当多的磁盘空间。
docker image prune -a
使用该命令,将会删除指定的容器。
三、清理Docker缓存文件
除了清理容器和镜像,还可以清理Docker容器缓存文件。Docker的缓存文件位于/var/lib/docker/目录下,当容器被删除时,Docker并不会自动删除这些缓存文件。因此,这些缓存文件可能会占用相当大的空间。
docker system prune --all --force --volumes
使用该命令,将会清理Docker中所有停止运行的容器、所有未使用的镜像、所有未被容器使用的卷和网络。当然,也可以通过使用各种附加参数,对所有的缓存对象进行更精细的清理操作。
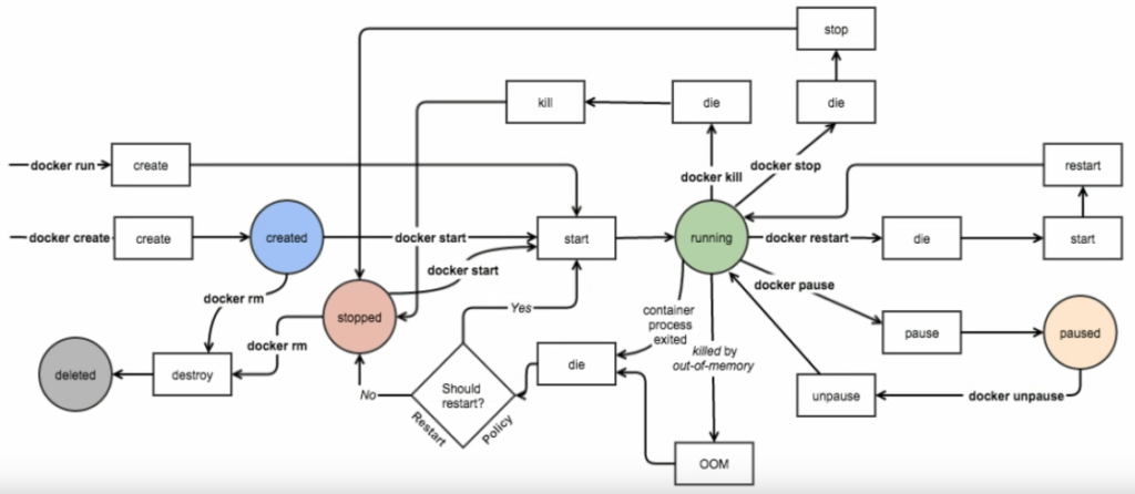
四、常用命令
查看docker 系统信息
docker version
查看docker详细信息
docker info
下载镜像
docker image pull ubuntu
删除镜像
docker image rm ubuntu
查看镜像
docker image ls
创建容器
docker create --name u1 ubuntu
创建并启动容器
docker container run u1
启动容器
docker start u1
运行容器时添加参数
-t 打开终端
-i 启动交互
–name 添加描述
-d 后台运行
docker run --name u1 -it ubuntu
停止容器
docker stop u1
暂停容器
docker pause u1
取消暂停容器
docker unpause u1
终止容器
docker kill u1
删除容器
docker rm u1
查看容器进程
docker container ls
查看运行容器详细信息
docker inspect u1
容器内使用exit退出容器,此时容器会停止运行,使用docker ps -a 查看,使用docker -i -a u1 再次运行
绕过容器的边界登陆进入
docker container exec -it n1 /bin/bash
查看容器日志
docker container logs n1
容器的状态以及命令的使用
