电子基础
电阻-电流计算
电流电阻换算
基础公式:I=V/R
| 电流 | 电压 | 电阻 |
| I | V | R |
电流换算关系
| 安(A) | 毫安(mA) | 微安(μA) |
| 1 | 1000 | 1000000 |
| 0.001 | 1 | 100 |
| 0.000001 | 0.001 | 1 |
限流电阻计算
基础公式:R=(V1-V2)/I
| 电阻 | 电路供电电压 | 元件最大电压 | 电流 |
| R | V1 | V2 | I |
电阻换算关系
| 兆欧(Ω) | 千欧(kΩ) | 欧姆(Ω) |
| 1 | 1000 | 1000000 |
| 0.001 | 1 | 1000 |
| 0.000001 | 0.001 | 1 |
例如:
假设二极管可承受1.6V-1.7V电压,3mA-10mA电流
可取5V电压供电则:
(5-1.7)/3=1100Ω
(5-1.6)/10=330Ω
则应取电阻为1.1k-330之间电阻均可
分压电阻计算
串联电路中通常用于限流,防止烧坏元器件,多余能量以热量形式消耗,比较浪费
两个电阻串联,在中间位置可取到分压:
电阻串联分压公式:
设R1,R2串联,则:R1分的电压 UR1=(R1/(R1+R2))*U总 、
R2分的电压 UR2=(R2/(R1+R2))*U总。
即电阻1分得的电压(实际还需要再用VCC减去):
UR1=(R1/(R1+R2))*U总
1.03=(100k/(100K+220K))*3.3
元件
一、电阻
贴片电阻阻值表
| 标识 | 1R1 | \ | \ | \ | R22 | \ | R33 | \ | R47 | \ | R68 | R82 |
| 阻值 | 0.1Ω | \ | \ | \ | 0.22Ω | \ | 0.33Ω | \ | 0.47Ω | \ | 0.68Ω | 0.82Ω |
| 标识 | 1R0 | 1R2 | \ | \ | 2R2 | \ | 3R3 | \ | 4R7 | 5R6 | 6R8 | 8R2 |
| 阻值 | 1Ω | 1.2Ω | \ | \ | 2.2Ω | \ | 3.3Ω | \ | 4.7Ω | 5.6Ω | 6.8Ω | 8.2Ω |
| 标识 | 100 | 120 | 150 | 180 | 220 | 270 | 330 | 390 | 470 | 560 | 680 | 820 |
| 阻值 | 10Ω | 12Ω | 15Ω | 18Ω | 22Ω | 27Ω | 33Ω | 39Ω | 47Ω | 56Ω | 68Ω | 82Ω |
| 标识 | 101 | 121 | 151 | 181 | 221 | 271 | 331 | 391 | 471 | 561 | 681 | 821 |
| 阻值 | 100Ω | 120Ω | 150Ω | 180Ω | 220Ω | 270Ω | 330Ω | 390Ω | 470Ω | 560Ω | 680Ω | 820Ω |
| 标识 | 102 | 122 | 152 | 182 | 222 | 272 | 332 | 392 | 472 | 562 | 682 | 822 |
| 阻值 | 1KΩ | 1.2KΩ | 1.5KΩ | 1.8KΩ | 2.2KΩ | 2.7KΩ | 3.3KΩ | 3.9KΩ | 4.7KΩ | 5.6KΩ | 6.8KΩ | 8.2KΩ |
| 标识 | 103 | 123 | 153 | 183 | 223 | 273 | 333 | 393 | 473 | 563 | 683 | 823 |
| 阻值 | 10KΩ | 12KΩ | 15KΩ | 18KΩ | 22KΩ | 27KΩ | 33KΩ | 39KΩ | 47KΩ | 56KΩ | 68KΩ | 82KΩ |
| 标识 | 104 | 124 | 154 | 184 | 224 | 274 | 334 | 394 | 474 | 564 | 684 | 824 |
| 阻值 | 100KΩ | 120KΩ | 150KΩ | 180KΩ | 220KΩ | 270KΩ | 330KΩ | 390KΩ | 470KΩ | 560KΩ | 680KΩ | 820KΩ |
| 标识 | 105 | 125 | 155 | 185 | 225 | 275 | 335 | 395 | 475 | 565 | 685 | 825 |
| 阻值 | 1MΩ | 1.2MΩ | 1.5MΩ | 1.8MΩ | 2.2MΩ | 2.7MΩ | 3.3MΩ | 3.9MΩ | 4.7MΩ | 5.6MΩ | 6.8MΩ | 8.2MΩ |
二、三极管-电流驱动
PNP三极管的导通电压是Ue>Ub>Uc
NPN三极管为Uc>Ub>Ue
对于NPN管:
1、当UB > UE ,且UB – UE >0.5V, UC > UB时,晶体管处于放大区(UC>UB>UE)
2、当UB > UE , UB > UC时,晶体管处于饱和区
3、 当UB < UE , UB < UC时,晶体管处于截止区 对于PNP管: 1、当UB < UE ,且UB – UE <0.5V, UC < UB时,晶体管处于放大区(UC UC时,晶体管处于截止区
VCBO(Collector-Base Voltage)是发射极开路时集电极与基极之间能加的最大电压值,是集电结所允许加的最高反向电压;
VCEO(Collector-Emitter Voltage)是指基极开路时集电极和发射极之间能加的最大电压,一但超出此电压三极管就有可能损坏;
VEBO (Emitter-Base Voltage) 是集电极开路时三极管发射结的反向耐压值,一旦超出此电压三极管就有可能损坏(一般VEBO比较小,只有几V)。
IC(Collector Current-Continuous)其实是ICM(最大集电极电流),当iC大于ICM时,三极管不一定会损坏,但其放大倍数β会明显下降。iC在相当大的范围内β值基本不变,但当iC的数值大到一定程度时β将减小,使β值明显减小的iC即为ICM。
PC(Collector Dissipation)其实是PCM(最大集电极耗散功率),对于确定型号的三极管,PCM时一个确定值。
ICBO是发射极开路时集电结的反向饱和电流,
ICEO是基极开路时集电极与发射极间的穿透电流,同一型号的管子,反向电流越小,性能越稳定,选用三极管时,ICBO与ICEO应尽量小。
HFE是晶体管的直流放大系数,是指在静态(无变化信号输入)情况下,晶体管IC与Ib的比值。β是指晶体管的交流电流放大系数,表示晶体管对交流变化信号的电流放大能力。两者在概念上有所区别,但数值上基本一致,在大多情况下可不加区分,视同一样。
VCE(sat)是三极管的饱和压降,当IB一定时,IC会随UCE的增大而增大(从零开始增大),但UCE增大到一定值时,IC则基本不变,进入饱和区,VCE(sat)应该就是使IC进入饱和状态时的最小UCE的值。
VBE(sat)好像就是基极和发射极之间的最小导通电压。
三极管的管压降:是指基极B与发射极E之间加上正确的电压后,集电极C和发射极E之间的压降VCE,而UBE是使三极管导通时的压降。
NPN型:高电平导通(基极高于发射极电压)
| 型号 | 实物图 | 电路图 | 导通方式 | 集射击穿电压(Vceo) | 集基击穿电压(Vcbo) | 基射反向耐压(Vebo) | 集电极最大电流(Ic) | 最大耗散功率(Pc) | 集电极截止电流(Icbo) | 集射饱和电压Vce(sat) | 基射饱和电压VBE(sat) | 特征频率f | 用户手册 |
| S8050 | ![]() | ![]() | 高 | 25V | 40V | 5V | 500mA | 625mW | 100nA | 0.6V | 1.2V | 最小150MHz | 查看 |
| S9014 | ![]() | ![]() | 高 | 45V | 50V | 5V | 100mA | 450mW | 100nA | 0.3V | 1V | 150MHz | 查看 |
| 2N5551 | ![]() | ![]() | 高 | 160V | 180V | 6V | 600mA | 625mW | 50nA | 0.15V | 1V | 100MHz | 查看 |
PNP型:低电平导通(发射极高于基极电压)
| 型号 | 实物图 | 电路图 | 导通方式 | 集射击穿电压(Vceo) | 集基击穿电压(Vcbo) | 基射反向耐压(Vebo) | 集电极最大电流(Ic) | 最大耗散功率(Pc) | 集电极截止电流(Icbo) | 集射饱和电压Vce(sat) | 基射饱和电压VBE(sat) | 特征频率f | 用户手册 |
| S8550 | |||||||||||||
三、MOS管(场效应管)-电压驱动
正常驱动10-15,不要超过20V。开启的阈值电压4-5V。关断最好有-5到-10V,或者保持低阻。
因为驱动电压较高,所以直接使用单片机无法驱动,需要在通过控制三极管而去控制mos管的电压
G栅极 D漏极 S源极
irf3205正面朝上,1=G 2=D 3=S

四、光耦(输入电流驱动)
| 型号 | 实物图 | 电路图 | 类型 | 光电输端输入典型电流 | 光电输端输入典型电压 | 输入正向耐电流(If) | 输入反向耐压(Vr) | 输出正向集射耐压(Vceo) | 输出反向集射耐压(Vceo) | 输出集极耐流(Ic) | 用户手册 |
| PC817 | ![]() | ![]() | NPN | 20mA | 1.4V | 50mA | 6V | 35V | 6V | 50mA | 查看 |
五、霍尔传感器
| 型号 | 实物图 | 极性 | 输出特性 | 电源电压(Vdd) | 输出电压 | 输出电流 | 用户手册 |
| 3144 | ![]() | ![]() | 开路输出,需接上拉电阻 (默认输出脚断开 感应磁极后接地) | -60V-60V | -0.5-60V | 0-40mA | 查看 |

六、稳压器
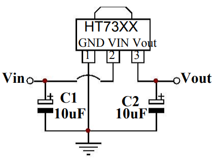
| 型号 | 稳压技术 | 实物图 | 典型电路图 | 最大输入电压 | 输出电压 | 输出电流 | 最小压差 |
| AMS1117 | LDO | ![]() | ![]() | 18V | 3.3V | 1A | 1.8V |
| HT7333 | LDO | ![]() | ![]() | 12V | 3.3V | 250mA | 5mV |
| HT7533 | LDO | HT系列同上 | HT系列同上 | 24V | 3.3V | 100mA | 0.3V |
| 7805 | 三端稳压 | ![]() 1:IN 2:GND 3:OUT | ![]() | 35V | 5V | 1.5A | 2V |
七、红外管
| 型号 | 尺寸(直径) | 波长 | 最大功耗 | 最大脉冲电流 | 最大直流 | 最大反向电压 | 标准发光角度 | 标准发光距离 | 标准正向电压 | 标准正向电流 |
| F3 | 3MM | 940nm | 100mW | 60mA | 30mA | 6V | 30 | 9m | 1.3V | 20mA |
| F5 | 5MM | 940nm | 100mW | 60mA | 30mA | 6V | 30 | 12m-15m | 1.3V | 20mA |
可利用9014三极管最大通过100mA特性,脉冲时不加限流电阻(虽然可以但不推荐,为了极限发光率)

八、IO扩展
| 型号 | 实物图 | 电路图 | 上联接口 | 扩展数量 | 工作电压 | 输出类型 | 是否有中断输出 | 时钟频率 | 用户手册 | ||
| mcp23017 | ![]() | ![]() | I2C | 16 | 1.8V-5.5V | 推挽式 | 有 | 1.7MHz | 查看 | ||
I2C地址选择表
| Chip Address | Hardwired Address | Hardwired Address | Hardwired Address | I2C Address |
| A2 | A1 | A0 | ||
| 000 | GND | GND | GND | 0X20 |
| 001 | GND | GND | VCC | 0X21 |
| 010 | GND | VCC | GND | 0X22 |
| 011 | GND | VCC | VCC | 0X23 |
| 100 | VCC | GND | GND | 0X24 |
| 101 | VCC | GND | VCC | 0X25 |
| 110 | VCC | VCC | GND | 0X26 |
| 111 | VCC | VCC | VCC | 0X27 |
典型电路图

模块
一、水滴传感器

产品介绍:
1、传感器采用高品质FR-04双面材料,超大面积5.0*4.0CM,并用镀镍处理表面,具有对抗氧化,导电性,及寿命方面更优越的性能;
2、比较器输出,信号干净,波形好,驱动能力强,超过15mA;
3、配电位器调节灵敏度;
4、工作电压3.3V-5V
5、输出形式 :数字开关量输出(0和1)和模拟量AO电压输出;
6、设有固定螺栓孔,方便安装
7、小板PCB尺寸:3.2cm x 1.4cm
8、使用宽电压LM393比较器
功能介绍:
接上5V电源,电源指示灯亮,感应板上没有水滴时,DO输出为高电平,开关指示灯灭 ,滴上一滴水,DO输出为低电平,开关指示灯亮,
刷掉上面的水滴,又恢复到,输出高电平状态。。。。
AO模拟输出,可以连接单片机的AD口检测滴在上面的雨量大小。
DO TTL数字输出也可以连接单片机检测是否有雨。
接线方式:
1、VCC:接电源正(3-5V)
2、GND:接电源负
3、DO:TTL开关信号输出
4、AO:模拟信号输出
二、MG996R舵机
舵机的PWM控制一般需要一个20ms的时基脉冲,该脉冲的高电平部分一般为0.5ms~2.5ms范围内的角度控制脉冲部分。
以180度角度舵机为例,对应的控制关系是这样的:
0.5ms————–0度; 2.5% (0.5ms高电平+19.5低电平)
1.0ms————45度; 5.0% (1.0ms高电平+19.0低电平)
1.5ms————90度; 7.5% (1.5ms高电平+18.5低电平)
2.0ms———–135度;10% (2.0ms高电平+18.0低电平)
2.5ms———–180度;12.5%(2.5ms高电平+17.5低电平)
三、红外人体传感器
| 型号 | 实物图 | 电路图 | 触发输出 | 感应距离 | 触发方式 | 封锁时间 | 工作电压 | 输出电压 | 静态电流 | 延时调节电阻 |
| SR602 | ![]() | 高电平 | 0-3.5M 最大5M | 可重复触发 | 2S | 3.3V-15V | 3.3V | 20μA | ![]() |
| 阻值 | 0 | 51K | 91K | 120K | 180K | 220K | 270K | 330K | 360K | 430K | 510K | 560K | 680K | 750K | 910K | 1M |
| 时间 | 2.5 | 6 | 8 | 10 | 17 | 32 | 47.5 | 62.5 | 122 | 243 | 360 | 480 | 950 | 1865 | 2790 | 3715 |
灵敏度调节说明
本模块可通过改变灵敏度调节电阻的阻值来实现不同灵敏度模块默认贴0欧姆电阻,此电阻一端接地,另一端与1M电阻串联接VDD分压,此时分压近似于接地,此时灵敏度最高。任何超过VDD/2的电压将会选择最大阀值,这个阀值是对PIR信号检测的最低的敏感设置,也就是感应距离可能最小。需要指出的是,红外传感器感应距离与分压取得的输入电压不是线性关系,其距离与传感器自身的信噪比、菲涅尔透镜的成像物距、移动人体的背景温度、环境温度、环境湿度、电磁干扰等因素形成复杂多元关系,也就是不能以单项指标评判输出结果,实际使用时以调试结果为准。分压电压越小灵敏度越高,感应距离就越远,其共有32档感应距离可选。实际使用时,可采用改变灵敏度调节电阻,与板贴的1M电阻搭配分压的形式来实现调节灵敏度。再次强调是在O-VDD/2之间取32档的分压值。
光敏器件装配及感光度微调说明(出货无光敏二极管,如需要请另外购买。推荐: 普通F3光敏二极管)
电路上的预留的光敏元件接口,采用的也是电阻分压的形式,上偏是一个1M电阻接VDD.下偏设有微调电阻串联所要接入的光敏元件,光敏元件的另一脚接地。也可根据需要的环境光线亮度临界点自行选阻值搭配。原理是中点电位连接模块内部传感器的使能脚,当此脚电压高于1.5V时,模块处于正常工作状态,低于1.5V时,模块不接收来自外部的感应。例如下图接入(反接)光敏二极管,当有光线时,二极管导通,中点电位为微调电阻(远小于上偏电阻)分压所得,分压远小于1/2VDD(1.5V),所以模块不工作。相反无光线时,二极管截止,电阻无限大,加上微调电阻后所得的分压要大于1/2VDD(1.5V),模块工作。从而实现模块白天不工作,晚上工作的功能 (不装光敏器件是相当于断开,电阻也无限大,因此模块是全时工作的)。搭配光敏电阻的工作原理类似,结合实际电路选型。感光度微调电阻也需配合所选的光敏器件进行选型。

四、人体存在传感器(毫米波雷达)
| 型号 | 实物图 | 触发方式 | 支持蓝牙调试 | 工作电压 | 工作电流 | 输出电压 | 用户手册 |
| LD-2410B | ![]() | 有人体存在:输出高电平 无人体存在:输出低电平 | 是 | 5-12V 建议5V | >200mA | 3.3V | 查看 |
| LD-2410C | ![]() | 有人体存在:输出高电平 无人体存在:输出低电平 | 是 | 5-12V 建议5V | >200mA | 3.3V | 查看 |
| LD2420 | ![]() | 有人体存在:输出高电平 无人体存在:输出低电平 | 否 | 5-12V 建议5V | >200mA | 3.3V | 查看 |
典型电路
分压电路
esp裸芯片使用ADC时需要进行分压:



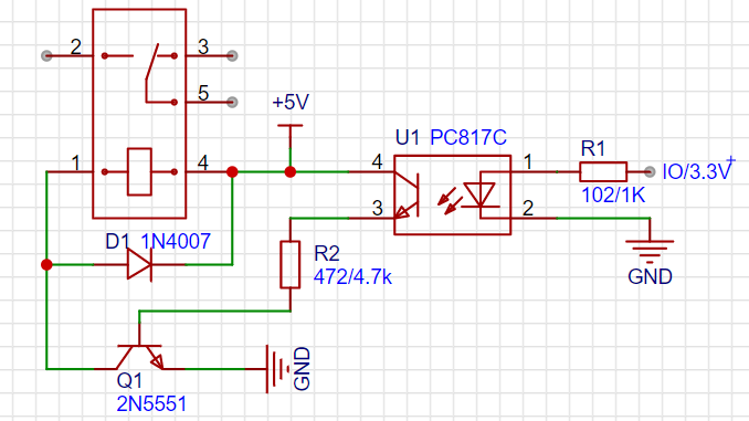
继电器-光耦隔离电路

74HC595-寄存器


TP4333充放电管理






















